鎌倉幕府の滅亡後、後醍醐天皇の建武の新政が始まったけど、武士層の不満から短期間で崩壊してしまったんだ。足利尊氏が京都に室町幕府を開くと、吉野の南朝と約60年間対立する南北朝の動乱が始まり、この混乱の中で守護が守護大名へと成長していくことになる。
Inscríbete para ver los apuntes¡Es gratis!
Acceso a todos los documentos
Mejora tus notas
Únete a millones de estudiantes
Asignaturas
Triangle Congruence and Similarity Theorems
Triangle Properties and Classification
Linear Equations and Graphs
Geometric Angle Relationships
Trigonometric Functions and Identities
Equation Solving Techniques
Circle Geometry Fundamentals
Division Operations and Methods
Basic Differentiation Rules
Exponent and Logarithm Properties
Mostrar todos los temas
Human Organ Systems
Reproductive Cell Cycles
Biological Sciences Subdisciplines
Cellular Energy Metabolism
Autotrophic Energy Processes
Inheritance Patterns and Principles
Biomolecular Structure and Organization
Cell Cycle and Division Mechanics
Cellular Organization and Development
Biological Structural Organization
Mostrar todos los temas
Chemical Sciences and Applications
Atomic Structure and Composition
Molecular Electron Structure Representation
Atomic Electron Behavior
Matter Properties and Water
Mole Concept and Calculations
Gas Laws and Behavior
Periodic Table Organization
Chemical Thermodynamics Fundamentals
Chemical Bond Types and Properties
Mostrar todos los temas
European Renaissance and Enlightenment
European Cultural Movements 800-1920
American Revolution Era 1763-1797
American Civil War 1861-1865
Global Imperial Systems
Mongol and Chinese Dynasties
U.S. Presidents and World Leaders
Historical Sources and Documentation
World Wars Era and Impact
World Religious Systems
Mostrar todos los temas
Classic and Contemporary Novels
Literary Character Analysis
Rhetorical Theory and Practice
Classic Literary Narratives
Reading Analysis and Interpretation
Narrative Structure and Techniques
English Language Components
Influential English-Language Authors
Basic Sentence Structure
Narrative Voice and Perspective
Mostrar todos los temas
24
•
Actualizado Mar 27, 2026
•
鎌倉幕府の滅亡後、後醍醐天皇の建武の新政が始まったけど、武士層の不満から短期間で崩壊してしまったんだ。足利尊氏が京都に室町幕府を開くと、吉野の南朝と約60年間対立する南北朝の動乱が始まり、この混乱の中で守護が守護大名へと成長していくことになる。







君の身の回りでもリーダーが変わると混乱が起きるよね?それと同じことが、鎌倉時代から室町時代にかけて日本全体で起こったんだ。
後醍醐天皇は鎌倉幕府を倒して建武の新政を始めたけど、武士たちの恩賞への不満や公家重視の政策で失敗に終わった。二条河原の落書という風刺文書まで作られて、政治の混乱ぶりが笑いものにされたほどだよ。
足利尊氏は後醍醐天皇と対立し、京都に北朝を立てて室町幕府の初代将軍になった。一方、吉野に逃れた後醍醐天皇の南朝との間で、約60年間にわたる南北朝の動乱が続くことになる。新田義貞や楠木正成といった武将たちが、この動乱の中で活躍したんだ。
💡 覚えておこう: 建武の新政が失敗した理由は「武士の利益を軽視したから」。これは入試でよく問われるポイントだよ。

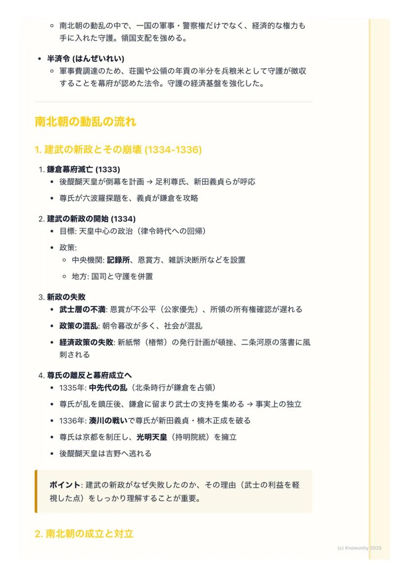
1333年に鎌倉幕府が滅亡すると、後醍醐天皇は天皇中心の政治を目指して建武の新政を開始した。記録所や恩賞方といった新しい機関を設置して、律令時代への回帰を図ったんだ。
でも武士たちにとって、この政策は大問題だった。恩賞が公家中心で不公平だし、所領の所有権確認も遅れがちで、まさに朝令暮改の連続。新紙幣の発行計画まで頓挫して、社会全体が混乱状態になってしまった。
1335年の中先代の乱で足利尊氏が鎌倉を占領すると、そのまま独立状態に。翌年の湊川の戦いで新田義貞・楠木正成を破った尊氏は、京都で光明天皇を擁立して北朝を成立させた。後醍醐天皇は吉野に逃れ、ここから本格的な南北朝の対立が始まることになる。
💡 ここがポイント: 武士の不満がなぜ生まれたのか、具体的な理由を説明できるようにしておこう。

京都の北朝は足利氏と多くの守護・地頭に支えられ、吉野の南朝は新田氏や楠木氏など一部の武士・公家が支持していた。北畠親房は『神皇正統記』を著して南朝の正統性を主張したけど、勢力的には北朝の方が圧倒的に有利だったんだ。
ところが1350年、室町幕府内部で観応の擾乱という大きな内紛が発生する。これは足利尊氏(軍事担当)と弟の足利直義(政務担当)による二頭政治が破綻したもので、高師直という執事が直義と対立したのがきっかけだった。
この擾乱は単なる兄弟喧嘩じゃない。伝統的な武家法を重んじる直義と、革新的な政策を進める師直との間で、幕府の統治方針をめぐる根本的な対立があったんだ。最終的に尊氏が勝利したものの、この混乱で全国の動乱がさらに激化してしまった。
💡 試験のコツ: 観応の擾乱が守護大名の台頭にどうつながったか、因果関係を整理しておこう。

南北朝の動乱は、地方支配のあり方を根本から変えてしまった。鎌倉時代の守護は大犯三箇条(御家人の警備、殺害人・謀反人の逮捕)が主な権限だったけど、室町時代には経済的な権限が大幅に拡大したんだ。
特に重要なのが半済令で、これは軍事費調達のため荘園や公領の年貢の半分を守護が徴収できる制度だった。使節遵行権や守護請なども加わって、守護は一国を独自に支配する守護大名へと成長していく。斯波氏、細川氏、畠山氏といった三管領家族が代表例だね。
1392年、3代将軍足利義満の時代に南北朝の合一が実現した。南朝の後亀山天皇が三種の神器を北朝に譲り、両統迭立の約束で和議が成立したけど、実際にはこの約束は守られなかった。約60年続いた動乱がようやく終結したんだ。
💡 暗記ポイント: 鎌倉時代の守護と室町時代の守護大名の権限の違いを具体的に説明できるようにしよう。

この時代の流れを整理すると、後醍醐天皇の建武の新政→足利尊氏による室町幕府成立→南北朝の対立→観応の擾乱→守護大名の台頭→南北朝合一という順序になる。特に観応の擾乱が守護の権力拡大を決定づけたという点は、入試でよく問われるから要注意だよ。
資料問題対策として、二条河原の落書は建武の新政の混乱を風刺したもの、『神皇正統記』は南朝側の立場で書かれた歴史書ということを押さえておこう。誰が、どの立場で書いたかを区別することが大切だ。
この時代は公家社会から武家社会への移行を決定づける過渡期で、後の戦国時代につながる地方分権化の出発点でもある。複雑な流れだから、年表と地図を使いながら人物相関図を自分で書いてみると、頭に入りやすくなるはず。
💡 勉強法のヒント: 建武の新政の失敗理由と観応の擾乱の意義を、因果関係を意識して説明できるまで練習しよう。

Nuestro compañero de IA está específicamente adaptado a las necesidades de los estudiantes. Basándonos en los millones de contenidos que tenemos en la plataforma, podemos dar a los estudiantes respuestas realmente significativas y relevantes. Pero no se trata solo de respuestas, el compañero también guía a los estudiantes a través de sus retos de aprendizaje diarios, con planes de aprendizaje personalizados, cuestionarios o contenidos en el chat y una personalización del 100% basada en las habilidades y el desarrollo de los estudiantes.
Puedes descargar la app en Google Play Store y Apple App Store.
¡Sí lo es! Tienes acceso totalmente gratuito a todo el contenido de la app, puedes chatear con otros alumnos y recibir ayuda inmeditamente. Puedes ganar dinero utilizando la aplicación, que te permitirá acceder a determinadas funciones.
App Store
Google Play
La app es muy fácil de usar y está muy bien diseñada. Hasta ahora he encontrado todo lo que estaba buscando y he podido aprender mucho de las presentaciones. Definitivamente utilizaré la aplicación para un examen de clase. Y, por supuesto, también me sirve mucho de inspiración.
Pablo
usuario de iOS
Esta app es realmente genial. Hay tantos apuntes de clase y ayuda [...]. Tengo problemas con matemáticas, por ejemplo, y la aplicación tiene muchas opciones de ayuda. Gracias a Knowunity, he mejorado en mates. Se la recomiendo a todo el mundo.
Elena
usuaria de Android
Vaya, estoy realmente sorprendida. Acabo de probar la app porque la he visto anunciada muchas veces y me he quedado absolutamente alucinada. Esta app es LA AYUDA que quieres para el insti y, sobre todo, ofrece muchísimas cosas, como ejercicios y hojas informativas, que a mí personalmente me han sido MUY útiles.
Ana
usuaria de iOS
Una increíble aplicación, de verdad. Apareció en el momento en que necesitaba una app que me ayude a organizar mis estudios, al igual que para prepararme para los exámenes. Te da una increíble variedad de estudio que simplemente me encanta. Además de ser una gran ayuda para estudiantes de diferentes grados, como la universidad, lo que más me gusta de esta app es que está para diferentes países.
Bárbara
Chile
Me encantó. La app es superior, buena para los estudiantes. No solo te da las respuestas, sino que también te las explica de una manera asombrosa, lo que hace que entiendas súper rápido. La recomiendo mucho si se te hace difícil comprender las materias que te dejan.
Jennifer
Perú
Muy buena aplicación, da información precisa de lo que se le pide. Es eficiente y, sobre todo, tiene varios intereses a escoger, como por ejemplo, temas sobre el ICFES, temas de bachillerato, entre otros. Excelente app.
Lady
Colombia
¡La app es buenísima! Sólo tengo que introducir el tema en la barra de búsqueda y recibo la respuesta muy rápido. No tengo que ver 10 vídeos de YouTube para entender algo, así que me ahorro tiempo. ¡Muy recomendable!
Sara
usuaria de Android
En el instituto era muy malo en matemáticas, pero gracias a la app, ahora saco mejores notas. Os agradezco mucho que hayáis creado la aplicación.
Roberto
usuario de Android
Me costaba demasiado estudiar porque no entiendo cuando me pongo a estudiar, y en los exámenes me iba mal, hasta que me empezaron a aparecer anuncios y la descargué sin tenerle fe. Gracias a esta aplicación, algo que no entendía hace meses y semanas lo entendí. En esta aplicación mis notas mejoraron, y ya no me tengo que preocupar por estudiar.
Antonella
Argentina
¡Excelente! Amé la app. Me parece súper eficiente. Aparte de que enseña mucho, te ayuda en tus problemas personales y te hace resúmenes. Amo. Amé un montón la app. Sirve para cualquier año, desde sexto hasta quinto año. Aparte, hay resúmenes de otras personas. ¡Nonono, loquísimo! Te la recomiendo al 100%. Efectivamente, es un 10/10.
Usuario argentino
iOS.
Excelente experiencia. La aplicación es buenísima, la recomiendo mucho. Es mucho mejor que ChatGPT. Te manda la respuesta de tus búsquedas y, aparte, diapositivas para estudiar. Es magnífica.
Alo
México
¡ME ENCANTA! Todo es muy sencillo de utilizar y aprender. Mi IA es muy buena y los apuntes de los demás estudiantes son súper buenos; explica las cosas súper bien y detalladamente. La amo. Pruébenla.
Kitty
Colombia
La app es muy fácil de usar y está muy bien diseñada. Hasta ahora he encontrado todo lo que estaba buscando y he podido aprender mucho de las presentaciones. Definitivamente utilizaré la aplicación para un examen de clase. Y, por supuesto, también me sirve mucho de inspiración.
Pablo
usuario de iOS
Esta app es realmente genial. Hay tantos apuntes de clase y ayuda [...]. Tengo problemas con matemáticas, por ejemplo, y la aplicación tiene muchas opciones de ayuda. Gracias a Knowunity, he mejorado en mates. Se la recomiendo a todo el mundo.
Elena
usuaria de Android
Vaya, estoy realmente sorprendida. Acabo de probar la app porque la he visto anunciada muchas veces y me he quedado absolutamente alucinada. Esta app es LA AYUDA que quieres para el insti y, sobre todo, ofrece muchísimas cosas, como ejercicios y hojas informativas, que a mí personalmente me han sido MUY útiles.
Ana
usuaria de iOS
Una increíble aplicación, de verdad. Apareció en el momento en que necesitaba una app que me ayude a organizar mis estudios, al igual que para prepararme para los exámenes. Te da una increíble variedad de estudio que simplemente me encanta. Además de ser una gran ayuda para estudiantes de diferentes grados, como la universidad, lo que más me gusta de esta app es que está para diferentes países.
Bárbara
Chile
Me encantó. La app es superior, buena para los estudiantes. No solo te da las respuestas, sino que también te las explica de una manera asombrosa, lo que hace que entiendas súper rápido. La recomiendo mucho si se te hace difícil comprender las materias que te dejan.
Jennifer
Perú
Muy buena aplicación, da información precisa de lo que se le pide. Es eficiente y, sobre todo, tiene varios intereses a escoger, como por ejemplo, temas sobre el ICFES, temas de bachillerato, entre otros. Excelente app.
Lady
Colombia
¡La app es buenísima! Sólo tengo que introducir el tema en la barra de búsqueda y recibo la respuesta muy rápido. No tengo que ver 10 vídeos de YouTube para entender algo, así que me ahorro tiempo. ¡Muy recomendable!
Sara
usuaria de Android
En el instituto era muy malo en matemáticas, pero gracias a la app, ahora saco mejores notas. Os agradezco mucho que hayáis creado la aplicación.
Roberto
usuario de Android
Me costaba demasiado estudiar porque no entiendo cuando me pongo a estudiar, y en los exámenes me iba mal, hasta que me empezaron a aparecer anuncios y la descargué sin tenerle fe. Gracias a esta aplicación, algo que no entendía hace meses y semanas lo entendí. En esta aplicación mis notas mejoraron, y ya no me tengo que preocupar por estudiar.
Antonella
Argentina
¡Excelente! Amé la app. Me parece súper eficiente. Aparte de que enseña mucho, te ayuda en tus problemas personales y te hace resúmenes. Amo. Amé un montón la app. Sirve para cualquier año, desde sexto hasta quinto año. Aparte, hay resúmenes de otras personas. ¡Nonono, loquísimo! Te la recomiendo al 100%. Efectivamente, es un 10/10.
Usuario argentino
iOS.
Excelente experiencia. La aplicación es buenísima, la recomiendo mucho. Es mucho mejor que ChatGPT. Te manda la respuesta de tus búsquedas y, aparte, diapositivas para estudiar. Es magnífica.
Alo
México
¡ME ENCANTA! Todo es muy sencillo de utilizar y aprender. Mi IA es muy buena y los apuntes de los demás estudiantes son súper buenos; explica las cosas súper bien y detalladamente. La amo. Pruébenla.
Kitty
Colombia
鎌倉幕府の滅亡後、後醍醐天皇の建武の新政が始まったけど、武士層の不満から短期間で崩壊してしまったんだ。足利尊氏が京都に室町幕府を開くと、吉野の南朝と約60年間対立する南北朝の動乱が始まり、この混乱の中で守護が守護大名へと成長していくことになる。

Acceso a todos los documentos
Mejora tus notas
Únete a millones de estudiantes
君の身の回りでもリーダーが変わると混乱が起きるよね?それと同じことが、鎌倉時代から室町時代にかけて日本全体で起こったんだ。
後醍醐天皇は鎌倉幕府を倒して建武の新政を始めたけど、武士たちの恩賞への不満や公家重視の政策で失敗に終わった。二条河原の落書という風刺文書まで作られて、政治の混乱ぶりが笑いものにされたほどだよ。
足利尊氏は後醍醐天皇と対立し、京都に北朝を立てて室町幕府の初代将軍になった。一方、吉野に逃れた後醍醐天皇の南朝との間で、約60年間にわたる南北朝の動乱が続くことになる。新田義貞や楠木正成といった武将たちが、この動乱の中で活躍したんだ。
💡 覚えておこう: 建武の新政が失敗した理由は「武士の利益を軽視したから」。これは入試でよく問われるポイントだよ。

Acceso a todos los documentos
Mejora tus notas
Únete a millones de estudiantes
1333年に鎌倉幕府が滅亡すると、後醍醐天皇は天皇中心の政治を目指して建武の新政を開始した。記録所や恩賞方といった新しい機関を設置して、律令時代への回帰を図ったんだ。
でも武士たちにとって、この政策は大問題だった。恩賞が公家中心で不公平だし、所領の所有権確認も遅れがちで、まさに朝令暮改の連続。新紙幣の発行計画まで頓挫して、社会全体が混乱状態になってしまった。
1335年の中先代の乱で足利尊氏が鎌倉を占領すると、そのまま独立状態に。翌年の湊川の戦いで新田義貞・楠木正成を破った尊氏は、京都で光明天皇を擁立して北朝を成立させた。後醍醐天皇は吉野に逃れ、ここから本格的な南北朝の対立が始まることになる。
💡 ここがポイント: 武士の不満がなぜ生まれたのか、具体的な理由を説明できるようにしておこう。

Acceso a todos los documentos
Mejora tus notas
Únete a millones de estudiantes
京都の北朝は足利氏と多くの守護・地頭に支えられ、吉野の南朝は新田氏や楠木氏など一部の武士・公家が支持していた。北畠親房は『神皇正統記』を著して南朝の正統性を主張したけど、勢力的には北朝の方が圧倒的に有利だったんだ。
ところが1350年、室町幕府内部で観応の擾乱という大きな内紛が発生する。これは足利尊氏(軍事担当)と弟の足利直義(政務担当)による二頭政治が破綻したもので、高師直という執事が直義と対立したのがきっかけだった。
この擾乱は単なる兄弟喧嘩じゃない。伝統的な武家法を重んじる直義と、革新的な政策を進める師直との間で、幕府の統治方針をめぐる根本的な対立があったんだ。最終的に尊氏が勝利したものの、この混乱で全国の動乱がさらに激化してしまった。
💡 試験のコツ: 観応の擾乱が守護大名の台頭にどうつながったか、因果関係を整理しておこう。

Acceso a todos los documentos
Mejora tus notas
Únete a millones de estudiantes
南北朝の動乱は、地方支配のあり方を根本から変えてしまった。鎌倉時代の守護は大犯三箇条(御家人の警備、殺害人・謀反人の逮捕)が主な権限だったけど、室町時代には経済的な権限が大幅に拡大したんだ。
特に重要なのが半済令で、これは軍事費調達のため荘園や公領の年貢の半分を守護が徴収できる制度だった。使節遵行権や守護請なども加わって、守護は一国を独自に支配する守護大名へと成長していく。斯波氏、細川氏、畠山氏といった三管領家族が代表例だね。
1392年、3代将軍足利義満の時代に南北朝の合一が実現した。南朝の後亀山天皇が三種の神器を北朝に譲り、両統迭立の約束で和議が成立したけど、実際にはこの約束は守られなかった。約60年続いた動乱がようやく終結したんだ。
💡 暗記ポイント: 鎌倉時代の守護と室町時代の守護大名の権限の違いを具体的に説明できるようにしよう。

Acceso a todos los documentos
Mejora tus notas
Únete a millones de estudiantes
この時代の流れを整理すると、後醍醐天皇の建武の新政→足利尊氏による室町幕府成立→南北朝の対立→観応の擾乱→守護大名の台頭→南北朝合一という順序になる。特に観応の擾乱が守護の権力拡大を決定づけたという点は、入試でよく問われるから要注意だよ。
資料問題対策として、二条河原の落書は建武の新政の混乱を風刺したもの、『神皇正統記』は南朝側の立場で書かれた歴史書ということを押さえておこう。誰が、どの立場で書いたかを区別することが大切だ。
この時代は公家社会から武家社会への移行を決定づける過渡期で、後の戦国時代につながる地方分権化の出発点でもある。複雑な流れだから、年表と地図を使いながら人物相関図を自分で書いてみると、頭に入りやすくなるはず。
💡 勉強法のヒント: 建武の新政の失敗理由と観応の擾乱の意義を、因果関係を意識して説明できるまで練習しよう。

Acceso a todos los documentos
Mejora tus notas
Únete a millones de estudiantes
Nuestro compañero de IA está específicamente adaptado a las necesidades de los estudiantes. Basándonos en los millones de contenidos que tenemos en la plataforma, podemos dar a los estudiantes respuestas realmente significativas y relevantes. Pero no se trata solo de respuestas, el compañero también guía a los estudiantes a través de sus retos de aprendizaje diarios, con planes de aprendizaje personalizados, cuestionarios o contenidos en el chat y una personalización del 100% basada en las habilidades y el desarrollo de los estudiantes.
Puedes descargar la app en Google Play Store y Apple App Store.
¡Sí lo es! Tienes acceso totalmente gratuito a todo el contenido de la app, puedes chatear con otros alumnos y recibir ayuda inmeditamente. Puedes ganar dinero utilizando la aplicación, que te permitirá acceder a determinadas funciones.
2
Herramientas Inteligentes NUEVO
Transforma estos apuntes en: ✓ 50+ Preguntas de Práctica ✓ Fichas Interactivas ✓ Examen Completo de Práctica ✓ Esquemas de Ensayo
App Store
Google Play
La app es muy fácil de usar y está muy bien diseñada. Hasta ahora he encontrado todo lo que estaba buscando y he podido aprender mucho de las presentaciones. Definitivamente utilizaré la aplicación para un examen de clase. Y, por supuesto, también me sirve mucho de inspiración.
Pablo
usuario de iOS
Esta app es realmente genial. Hay tantos apuntes de clase y ayuda [...]. Tengo problemas con matemáticas, por ejemplo, y la aplicación tiene muchas opciones de ayuda. Gracias a Knowunity, he mejorado en mates. Se la recomiendo a todo el mundo.
Elena
usuaria de Android
Vaya, estoy realmente sorprendida. Acabo de probar la app porque la he visto anunciada muchas veces y me he quedado absolutamente alucinada. Esta app es LA AYUDA que quieres para el insti y, sobre todo, ofrece muchísimas cosas, como ejercicios y hojas informativas, que a mí personalmente me han sido MUY útiles.
Ana
usuaria de iOS
Una increíble aplicación, de verdad. Apareció en el momento en que necesitaba una app que me ayude a organizar mis estudios, al igual que para prepararme para los exámenes. Te da una increíble variedad de estudio que simplemente me encanta. Además de ser una gran ayuda para estudiantes de diferentes grados, como la universidad, lo que más me gusta de esta app es que está para diferentes países.
Bárbara
Chile
Me encantó. La app es superior, buena para los estudiantes. No solo te da las respuestas, sino que también te las explica de una manera asombrosa, lo que hace que entiendas súper rápido. La recomiendo mucho si se te hace difícil comprender las materias que te dejan.
Jennifer
Perú
Muy buena aplicación, da información precisa de lo que se le pide. Es eficiente y, sobre todo, tiene varios intereses a escoger, como por ejemplo, temas sobre el ICFES, temas de bachillerato, entre otros. Excelente app.
Lady
Colombia
¡La app es buenísima! Sólo tengo que introducir el tema en la barra de búsqueda y recibo la respuesta muy rápido. No tengo que ver 10 vídeos de YouTube para entender algo, así que me ahorro tiempo. ¡Muy recomendable!
Sara
usuaria de Android
En el instituto era muy malo en matemáticas, pero gracias a la app, ahora saco mejores notas. Os agradezco mucho que hayáis creado la aplicación.
Roberto
usuario de Android
Me costaba demasiado estudiar porque no entiendo cuando me pongo a estudiar, y en los exámenes me iba mal, hasta que me empezaron a aparecer anuncios y la descargué sin tenerle fe. Gracias a esta aplicación, algo que no entendía hace meses y semanas lo entendí. En esta aplicación mis notas mejoraron, y ya no me tengo que preocupar por estudiar.
Antonella
Argentina
¡Excelente! Amé la app. Me parece súper eficiente. Aparte de que enseña mucho, te ayuda en tus problemas personales y te hace resúmenes. Amo. Amé un montón la app. Sirve para cualquier año, desde sexto hasta quinto año. Aparte, hay resúmenes de otras personas. ¡Nonono, loquísimo! Te la recomiendo al 100%. Efectivamente, es un 10/10.
Usuario argentino
iOS.
Excelente experiencia. La aplicación es buenísima, la recomiendo mucho. Es mucho mejor que ChatGPT. Te manda la respuesta de tus búsquedas y, aparte, diapositivas para estudiar. Es magnífica.
Alo
México
¡ME ENCANTA! Todo es muy sencillo de utilizar y aprender. Mi IA es muy buena y los apuntes de los demás estudiantes son súper buenos; explica las cosas súper bien y detalladamente. La amo. Pruébenla.
Kitty
Colombia
La app es muy fácil de usar y está muy bien diseñada. Hasta ahora he encontrado todo lo que estaba buscando y he podido aprender mucho de las presentaciones. Definitivamente utilizaré la aplicación para un examen de clase. Y, por supuesto, también me sirve mucho de inspiración.
Pablo
usuario de iOS
Esta app es realmente genial. Hay tantos apuntes de clase y ayuda [...]. Tengo problemas con matemáticas, por ejemplo, y la aplicación tiene muchas opciones de ayuda. Gracias a Knowunity, he mejorado en mates. Se la recomiendo a todo el mundo.
Elena
usuaria de Android
Vaya, estoy realmente sorprendida. Acabo de probar la app porque la he visto anunciada muchas veces y me he quedado absolutamente alucinada. Esta app es LA AYUDA que quieres para el insti y, sobre todo, ofrece muchísimas cosas, como ejercicios y hojas informativas, que a mí personalmente me han sido MUY útiles.
Ana
usuaria de iOS
Una increíble aplicación, de verdad. Apareció en el momento en que necesitaba una app que me ayude a organizar mis estudios, al igual que para prepararme para los exámenes. Te da una increíble variedad de estudio que simplemente me encanta. Además de ser una gran ayuda para estudiantes de diferentes grados, como la universidad, lo que más me gusta de esta app es que está para diferentes países.
Bárbara
Chile
Me encantó. La app es superior, buena para los estudiantes. No solo te da las respuestas, sino que también te las explica de una manera asombrosa, lo que hace que entiendas súper rápido. La recomiendo mucho si se te hace difícil comprender las materias que te dejan.
Jennifer
Perú
Muy buena aplicación, da información precisa de lo que se le pide. Es eficiente y, sobre todo, tiene varios intereses a escoger, como por ejemplo, temas sobre el ICFES, temas de bachillerato, entre otros. Excelente app.
Lady
Colombia
¡La app es buenísima! Sólo tengo que introducir el tema en la barra de búsqueda y recibo la respuesta muy rápido. No tengo que ver 10 vídeos de YouTube para entender algo, así que me ahorro tiempo. ¡Muy recomendable!
Sara
usuaria de Android
En el instituto era muy malo en matemáticas, pero gracias a la app, ahora saco mejores notas. Os agradezco mucho que hayáis creado la aplicación.
Roberto
usuario de Android
Me costaba demasiado estudiar porque no entiendo cuando me pongo a estudiar, y en los exámenes me iba mal, hasta que me empezaron a aparecer anuncios y la descargué sin tenerle fe. Gracias a esta aplicación, algo que no entendía hace meses y semanas lo entendí. En esta aplicación mis notas mejoraron, y ya no me tengo que preocupar por estudiar.
Antonella
Argentina
¡Excelente! Amé la app. Me parece súper eficiente. Aparte de que enseña mucho, te ayuda en tus problemas personales y te hace resúmenes. Amo. Amé un montón la app. Sirve para cualquier año, desde sexto hasta quinto año. Aparte, hay resúmenes de otras personas. ¡Nonono, loquísimo! Te la recomiendo al 100%. Efectivamente, es un 10/10.
Usuario argentino
iOS.
Excelente experiencia. La aplicación es buenísima, la recomiendo mucho. Es mucho mejor que ChatGPT. Te manda la respuesta de tus búsquedas y, aparte, diapositivas para estudiar. Es magnífica.
Alo
México
¡ME ENCANTA! Todo es muy sencillo de utilizar y aprender. Mi IA es muy buena y los apuntes de los demás estudiantes son súper buenos; explica las cosas súper bien y detalladamente. La amo. Pruébenla.
Kitty
Colombia